Innovation Portfolio

Expertly crafted solutions across AI, Real Estate, and Digital Transformation.

AI Chefs Dashboard
AI & Nutrition

AI Chefs

Predictive analysis of cooking methods and nutritional preservation using computer vision.

LLM / LangGraph

Basketball Stat Chatbot

Custom fine-tuned LLMs for industry-specific statistical analysis and cloud-deployed agents.

Dexfin Dexfin
DeFi

Dexfin Trading

Intelligent trading automation using chart-based inputs and voice commands for blockchain execution.

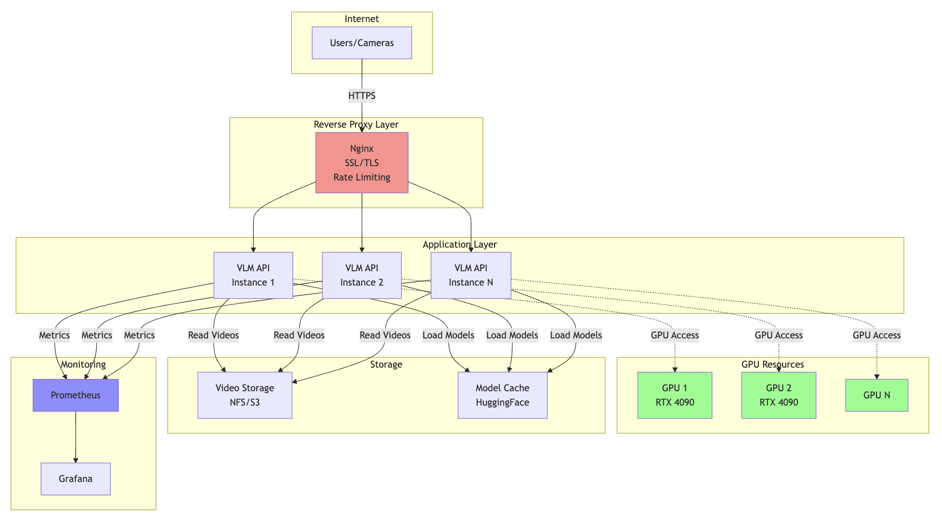
Threat Detection Threat Detection
Threat Detection

Multimodal Threat Detection

VLM integration (Qwen2.5-Omni) for real-time security context and shoplifting identification.

GuestBookerPro GuestBookerPro
Social AI

GuestBookerPro

Automated lead generation from YouTube/Facebook with AI-driven engagement tools.

IoT

Kraken Underwater App

IoT-based camera control with color correction algorithms for underwater photography.

Pathfinder
LiDAR

Pathfinder

Advanced fusion of LiDAR, Image Segmentation, and Computer Vision for spatial awareness.

BI Platform Rag Based Intelligence
Business Intelligence $1M+ Funding

RAG-Based BI Platform

GCP-deployed intelligence platform for Miraei, enabling a $1M+ pre-seed round.

Real Estate ML
Real Estate ML

Property Value Forecasting

Ensemble ML models (SARIMAX/Prophet) for certified property valuation and market monitoring.